Verwaltungsfunktionen in der Gemeinde Gottenheim
Quelle: 900 Jahre Gottenheim (1086–1986)
von Lia Kuhn & Dr. Walter Fauler
Gemeindeverwaltung historisch
Vor dem 19. Jahrhundert lag die Hauptlast der Verwaltung, sofern man von einer sprechen kann, beim Vogt der Gemeinde.
Dieser wurde von der Grundherrschaft bestellt, also nicht durch Wahlen ermittelt. Bestand zwischen Herrschaft und Gemeinde ein gutes Verhältnis, so wird diese einen angenehmen Vogt nach Rücksprache mit den Untertanen vorgesetzt haben.
Ihm zur Seite standen noch der Stabhalter und die Gerichtsmitglieder. Dieses Gremium tätigte hauptsächlich Käufe und Verkäufe, die unter dem Stab, ein 80 cm langer Stock, mit dem aufgesetzten Gemeindewappen aus Silber, vor sich gingen.
Die Grundbücher
Die Gerichtsmitglieder fungierten als Zeugen und unterschrieben die getätigten Käufe/Verkäufe. Diesen Vorgang nannte man Gerichtsverhandlung und die ausgefertigten Kaufverträge als Gerichtsprotokolle. Sie stellen die ältesten Grundbücher der Gemeinde dar.
Die eigentlichen Grundbücher setzten erst mit dem Jahre 1810 ein. Protokollbuchführer waren sehr oft Lehrer, die auch als Ratsschreiber bis zum Jahre 1835 tätig waren.
Der Gemeinderechner
Der Gemeinderechner, früher auch Gemeindeschaffner genannt, geht bis in frühere Zeiten zurück. Er ist in den Gemeinden, die früher Vogteien genannt wurden, seit dem 30jährigen Krieg fast überall schon vorhanden.
Mit der Zugehörigkeit zum Großherzogtum Baden setzte ein großer Wandel in der Verwaltung ein, man nannte das Land Baden deshalb auch das Musterländle
.
Von jetzt an trug hauptsächlich der Ratsschreiber die Last der Verwaltung.
Der Bürgermeister
Mit der 1. Badischen Gemeindereform vom 1. Juni 1832 erfolgte die Wahl des Bürgermeisters durch die Bürger der Gemeinde. (s.u. Liste der Bürgermeister)
Der Bürgermeister hatte zu seinem Gehalt von 15 Gulden noch die Nutzung von 1/2 Juchert Acker und 1/2 Juchert Matten (Fundstelle: 1 Juchert = 34,92 ar).
Als 1833, dem Jahr nach der Einführung der 1. Badischen Gemeindeordnung, der damalige Bürgermeister Johann Band* gefragt wurde, was die Gottenheimer denn für Leute seien, schrieb er:
Hier sind alle gleich deutsch, katholisch. Es wohnt in Gottenheim ein gesunder Volksschlag mit guten geistigen Anlagen, der von einfacher Bauernkost mit Ausnahme von Pfarrer und Lehrer lebt.
Die Geldverhältnisse sind jedoch schwach.
Ratsschreiber Albert Schätzle
Ein Pionier unserer Dorfgeschichte war der alte Ratschreiber Albert Schätzle. Er hat es verstanden, die Geschichte zu dokumentieren und zu erhalten.
Heute ist dies viel einfacher, man kann viele geschichtliche Daten vom Computer abrufen und verwerten. Diese Materie ist aber meistens ziemlich leer und leblos...
Die von Albert Schätzle festgehaltenen Zeitgeschehen waren lebendig und miterlebt. Er war auch für eine Auskunft seines Wissens stets ansprechbar.
Besonders sein Wissen aus der Geschichte früherer Zeiten im Leben in unserem Ort war eine gute Grundlage für eine weitere geschichtliche Erweiterung.
Er war mit Leib und Seele Ratsschreiber und konnte den Menschen immer behilflich sein. Ein Ratsschreiber musste früher die Aufgaben der Gemeinde leiten.

Vögte
- 1581 Gervas Dettinger
- 1615 Burkhardt Band
- 1617 Martin Vögtlin
- 1636 Wendelin Österreicher
- 1717 Caspar Klein
- 1731‐1741 Josef Klein
- 1780 Paul Schuhmacher
- 1794‐1814 Jakob Dangel
- 1814‐1817 Josef Streicher
- 1818‐1821 Xaver Dangel
- 1821‐1824 Josef Streicher
- 1824‐1829 Josef Schwenninger
- 1829‐1832 Johann Band*
Bürgermeister
- 1832‐1835 Johann Band
- 1835 Jakob Dangel (Verweser)
- 1835‐1842 Johann Schätzle
- 1842‐1846 Johannes Streicher Kronew.
- 1847 Xaver Mayer (Verweser)
- 1848‐1877 Xaver Schätzle
- 1877‐1885 Leo Schätzie
- 1885‐1905 Max Grafmüller I
- 1905‐1909 Ferdinand Schmidle
- 1909‐1934 Max Grafmüller II
- 1934‐1945 Otto Hartenbach
- 1945‐1948 Franz Meier
- 1948‐1969 Max Grafmüller III
- 1969‐1984 Erich Dilger
- 1984‐2004 Alfred Schwenninger
- 2004‐2014 Volker Kieber
- 2014‐.... Christian Riesterer
Ratsschreiber
- 1816 Hermann (Lehrer)
- 1824‐1832 Gardon (Lehrer)
- 1832‐1835 Leibes (Lehrer)
- 1835‐1838 Johann Wiloth
- 1838‐1846 Johann Band* (Alt-Vogt)
- 1847‐1857 Josef Anton Band
- 1858‐1883 Raimund Streicher
- 1883‐1894 Urban Lips
- 1894‐1917 Ferdinand Meier
- 1919‐1952 Albert Schätzle
- 1952‐1985 Anton Schätzle
- 1985‐2018 Max Dersch
Gemeinderechner
- 1813‐1817 Josef Band / Paul Hafner
- 1817‐1819 Josef Schwenninger
- 1819‐1820 Josef Redle (Sonne-Wirt)
- 1821‐1824 Paul Hafner
- 1824‐1829 Johann Lips
- 1829‐1834 Josef Selinger
- 1835‐1838 Josef Schmidle
- 1838‐1841 Anton Streicher
- 1842‐1843 Josef Redle
- 1844‐1846 Xaver Hunn (Löwen-Wirt)
- 1847‐1853 Konrad Hunn
- 1853‐1876 Mathias Wiloth (Bäcker)
- 1877‐1880 Julius Hunn
- 1880‐1903 Franz Anton Wiloth
- 1903‐1928 Konrad Lips
- 1928‐1952 Richard Wohleb jr (Bäcker)
- 1952‐1970 Alfons Ambs
- 1970‐1984 Klaus Keller
- 1984‐2007 Hans-Friedrich Weßels
- 2007‐2009 Claus Ehmann
- 2010‐2017 Thomas Barthel
- 2018‐.... Vannessa Stofer
Gemeinderäte
1928 — 1935
- Leo Band
- Otto Hartenbach
- Franz Xaver Hess
- Karl Schmidle
- Karl Friedrich Schwenninger
- Philipp Wiloth
1935 — 1947
- Karl Band
- Raimund Band
- Friedrich Hagios
- Karl Hunn
- Franz Schmidle
1948 — 1952
- Hermann Hagios
- Hermann Hunn
- Xaver Schätzle
- August Schätzle
- Xaver Schmidle
- Franz Anton Meier
1954 — 1958
- Karl Friedrich Hunn
- Wilhelm Hunn
- Helmut Meier
- Karl Friedrich Meier
1958 — 1962
- Erich Band
- Gustav Hartenbach
- Karl Friedrich Hunn
- Richard Hunn
- Wilhelm Hunn
- Adalbert Schmidle
- Xaver Schmidle
- Josef Streicher
- Philipp Wiloth
1962 — 1964
- Erich Band
- Gustav Hartenbach
- Erich Meier
- Adalbert Schmidle
- Xaver Barleon
- Hermann Bilger
- Berthold Schmidle
- Herbert Spitznagel
- Josef Streicher
- Philip Wiloth
- Eugen Zeißler
- Xaver Schmidle
- Adolf Hertweck
1964 — 1971
- Oskar Schwenninger
- Erich Band
- Xaver Barleon
- Gustav Hartenbach
- Adolf Hertweck
- Richard Hunn
- Erich Meier
- Berthold Schmidle
- Kurt Schmidle
- Herbert Spitznagel
- Philipp Wiloth
- Hubert Gerig
- Max Schwenninger
1971 — 1975
- Erich Band
- Gustav Hartenbach
- Heinrich Fischer
- Kurt Schmidle
- Kurt Lips
- Helmut Simon
- Karl Leible
- Herbert Spitznagel
- Friedrich Streicher
- Wilhelm Schuhmacher
- Alfred Schwenninger
1975 — 1980
- Erich Band
- Herbert Spitznagel
- Margaretha Haug
- Friedrich Streicher
- Alfred Schwenninger
- Walter Rambach
- Helmut Simon
- Kurt Schmidle
- Heinrich Fischer
- Heinz Metzger
- Karl Leible
1980 — 1984
- Herbert Spitznagel
- Birgit Wiloth
- Gretel Haug
- Alfred Schwenninger (→84/06)
- Edwin Schill
- Alfred Maucher
- Hans-Peter Gempp
- Alfons Hertweck
- Walter Rambach
- Stefan Hess
- Franz Zimmermann (84/06→)
1984 — 1989
- Walter Rambach
- Edwin Schill
- Alfred Maucher
- Herbert Heß
- Herbert Spitznagel
- Stefan Hess
- Gretel Haug
- Fritz Kanzinger
- Heinz Nikola
- Manfred Maurer
- Wilhelm Schätzle
- Werner Maier
- Fritz Kanzinger
1989 — 1994
- Walter Rambach
- Edwin Schill
- Heinz Nikola
- Harald Schönberger
- Herbert Spitznagel
- Eugen Winter
- Alfred Maucher
- Stefan Hess
- Birgit Wiloth-Sacherer
- Gretel Haug
- Alfons Hertweck
- Albert Remensperger
1994 — 1999
- Walter Rambach
- Birgit Wiloth-Sacherer
- Edwin Schill
- Eugen Winter
- Alfons Hertweck
- Harald Schönberger
- Albert Remensperger
- Heinz Nikola
- Dr. Heinrich Bruns
- Dieter Merkle
- Wolfgang Streicher
- Alfred Staudinger
1999 — 2004
- Birgit Wiloth-Sacherer
- Alfons Hertweck
- Walter Rambach
- Lioba Himmelsbach
- Walter Heß
- Alfred Staudinger
- Harald Schönberger
- Kurt Hartenbach
- Heinz Nikola
- Lothar Zängerle
- Wolfgang Streicher
- Edwin Schill
2004 — 2009
- Walter Heß
- Kurt Hartenbach
- Birgit Wiloth-Sacherer
- Lioba Himmelsbach
- Harald Schönberger
- Lothar Zängerle
- Alfons Hertweck
- Markus Eberle
- Heinz Nikola
- Wolfgang Streicher
- Jörg Hunn
- Claudia Faller-Tabori
2009 — 2014
- Kurt Hartenbach
- Lothar Zängerle
- Birgit Wiloth-Sacherer
- Heinz Nikola
- Jörg Hunn
- Lioba Himmelsbach
- Dr. Bernhard Strittmatter
- Clemens Zeißler
- Alfons Hertweck
- Wolfgang Streicher
- Claudia Faller-Tabori
- Miriam Engelhardt
2014 — 2019
- Kurt Hartenbach
- Lothar Zängerle
- Birgit Wiloth-Sacherer
- Clemens Zeißler
- Dr. Bernhard Strittmatter
- Heinz Nikola
- Kilian Hunn
- Claudia Faller-Tabori
- Lioba Himmelsbach
- Jörg Hunn
- Thomas Barleon
- Thomas Zimmermann
2019 — 2024
- Kurt Hartenbach
- Clemens Zeißler
- Lothar Zängerle
- Kilian Hunn
- Birgit Wiloth-Sacherer
- Carolin Eberle (→23/08)
- Dr. Bernhard Strittmatter
- Andrea Liebermann
- Manuel Maucher
- Edeltraud Ambs
- Miriam Engelhardt
- Anton Schlatter
- Thomas Zimmermann (23/08→)
2024 — 2029
- Kurt Hartenbach
- Clemens Zeißler
- Lothar Zängerle
- Manuel Maucher
- Kilian Hunn
- Jonas Hunn
- Miriam Engelhardt
- Andrea Liebermann
- Anton Schlatter
- Edeltraud Ambs
- Paul Sacherer
- Kay Höfflin
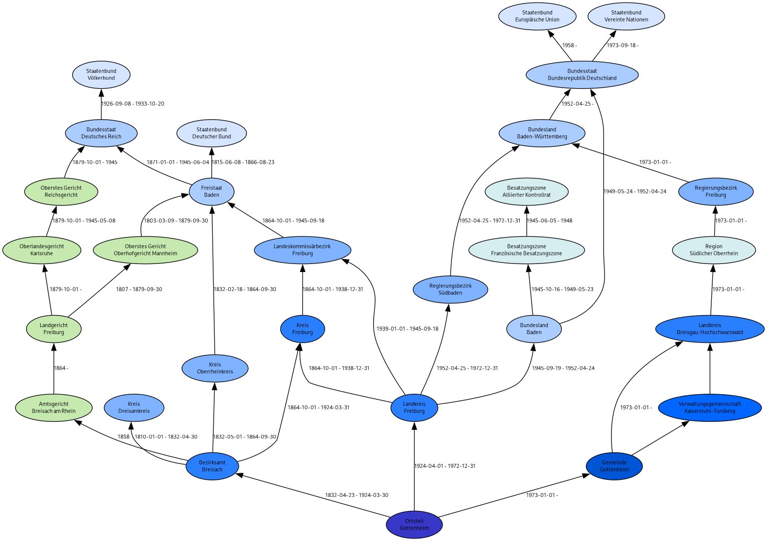
Politische Verwaltungsstruktur
Das folgende Diagramm zeigt die historische und administrative Entwicklung von Gottenheim in Bezug auf staatliche Zugehörigkeiten.
Es veranschaulicht die komplexen territorialen Veränderungen von 1806 bis heute.
Das Gebiet gehörte zu verschiedenen Staaten, darunter der Rheinbund, der Deutsche Bund und das Deutsche Reich.
Nach 1945 war es Teil der Französischen Besatzungszone und später des Bundeslandes Baden-Württemberg.